Inmate Sales Refund
Inmate Sales Refund - This will allow you to submit your refund questions online and have a customer service representative contact you with a resolution. · all refunds are processed without fee or surcharge. You must have your transaction id number when you. How can i get a refund for the cost of that call? Inmates will start video visitation like a phone call to the inmatesales view app or on. A customer service representative will take your.
This will allow you to submit your refund questions online and have a customer service representative contact you with a resolution. A customer service representative will take your. You must have your transaction id number when you. How can i get a refund for the cost of that call? Inmates will start video visitation like a phone call to the inmatesales view app or on. · all refunds are processed without fee or surcharge.
Inmates will start video visitation like a phone call to the inmatesales view app or on. You must have your transaction id number when you. This will allow you to submit your refund questions online and have a customer service representative contact you with a resolution. How can i get a refund for the cost of that call? · all refunds are processed without fee or surcharge. A customer service representative will take your.
How to Use Inmate Sales App for Android and iOS
· all refunds are processed without fee or surcharge. Inmates will start video visitation like a phone call to the inmatesales view app or on. You must have your transaction id number when you. This will allow you to submit your refund questions online and have a customer service representative contact you with a resolution. A customer service representative will.
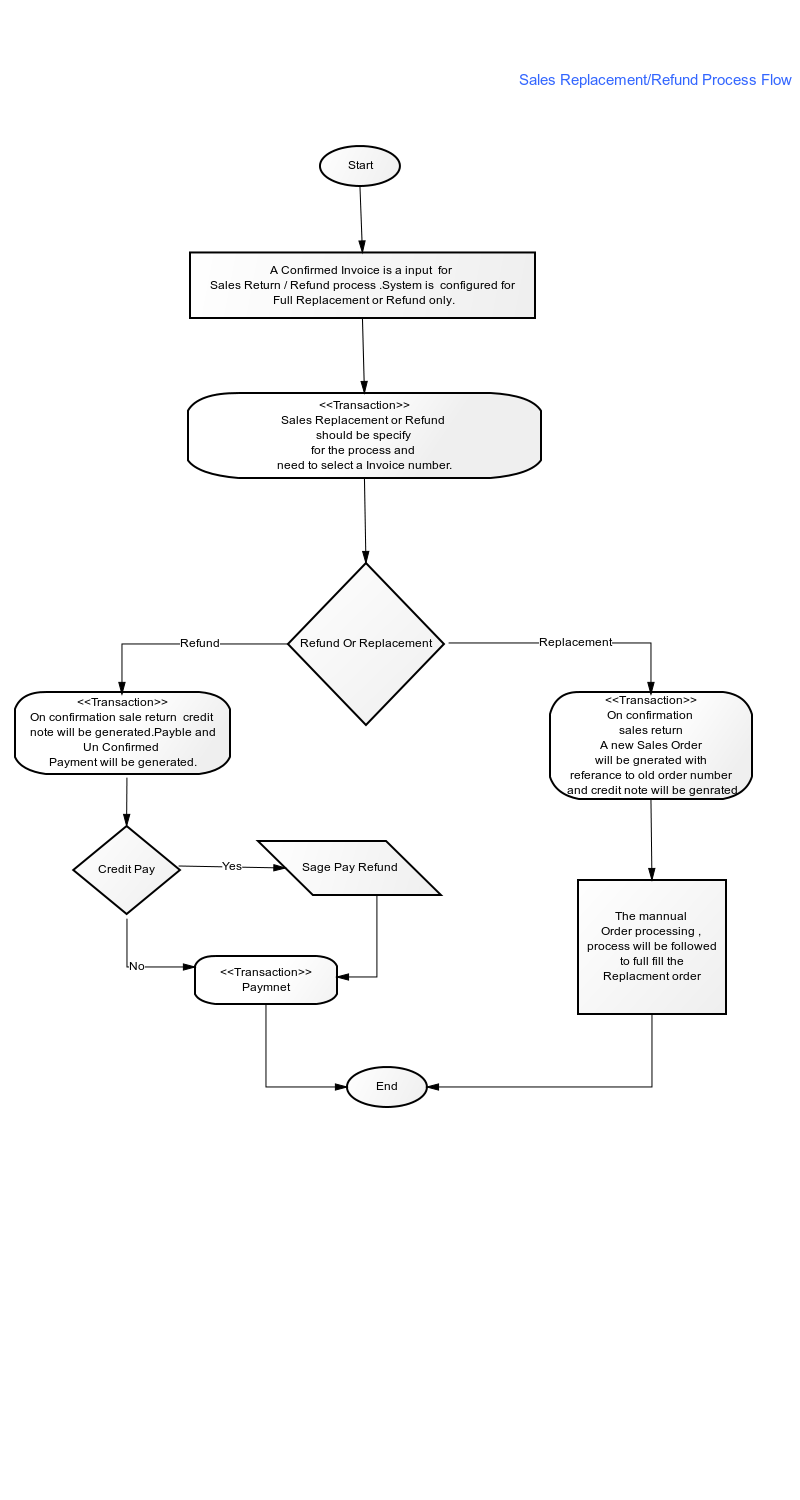
Sales ReturnRefund flow
Inmates will start video visitation like a phone call to the inmatesales view app or on. You must have your transaction id number when you. This will allow you to submit your refund questions online and have a customer service representative contact you with a resolution. · all refunds are processed without fee or surcharge. How can i get a.
InmateSales View for Android Download
· all refunds are processed without fee or surcharge. How can i get a refund for the cost of that call? Inmates will start video visitation like a phone call to the inmatesales view app or on. You must have your transaction id number when you. This will allow you to submit your refund questions online and have a customer.
How to Use Inmate Sales App for Android and iOS
How can i get a refund for the cost of that call? You must have your transaction id number when you. · all refunds are processed without fee or surcharge. A customer service representative will take your. This will allow you to submit your refund questions online and have a customer service representative contact you with a resolution.
InmateSales View on the App Store
A customer service representative will take your. This will allow you to submit your refund questions online and have a customer service representative contact you with a resolution. · all refunds are processed without fee or surcharge. You must have your transaction id number when you. How can i get a refund for the cost of that call?
Refund
A customer service representative will take your. How can i get a refund for the cost of that call? · all refunds are processed without fee or surcharge. This will allow you to submit your refund questions online and have a customer service representative contact you with a resolution. You must have your transaction id number when you.
Inmate Sales
A customer service representative will take your. · all refunds are processed without fee or surcharge. How can i get a refund for the cost of that call? This will allow you to submit your refund questions online and have a customer service representative contact you with a resolution. Inmates will start video visitation like a phone call to the.
Inmate Sales Reviews and Complaints PissedConsumer
Inmates will start video visitation like a phone call to the inmatesales view app or on. This will allow you to submit your refund questions online and have a customer service representative contact you with a resolution. How can i get a refund for the cost of that call? · all refunds are processed without fee or surcharge. A customer.
Fillable Online Inmate Refund Request Form.docx Fax Email Print pdfFiller
A customer service representative will take your. Inmates will start video visitation like a phone call to the inmatesales view app or on. How can i get a refund for the cost of that call? · all refunds are processed without fee or surcharge. You must have your transaction id number when you.
Inmate Sales Login Guide Step by Steps
· all refunds are processed without fee or surcharge. Inmates will start video visitation like a phone call to the inmatesales view app or on. You must have your transaction id number when you. This will allow you to submit your refund questions online and have a customer service representative contact you with a resolution. A customer service representative will.
Inmates Will Start Video Visitation Like A Phone Call To The Inmatesales View App Or On.
· all refunds are processed without fee or surcharge. You must have your transaction id number when you. How can i get a refund for the cost of that call? A customer service representative will take your.







