Printable Nrp Algorithm
Printable Nrp Algorithm - Monitor neonate (temperature, heart rate, breathing and colour, every 15 minutes in. Printed on flexible plastic with self. Text in cascading boxes describes the actions that providers should perform in sequence when giving.
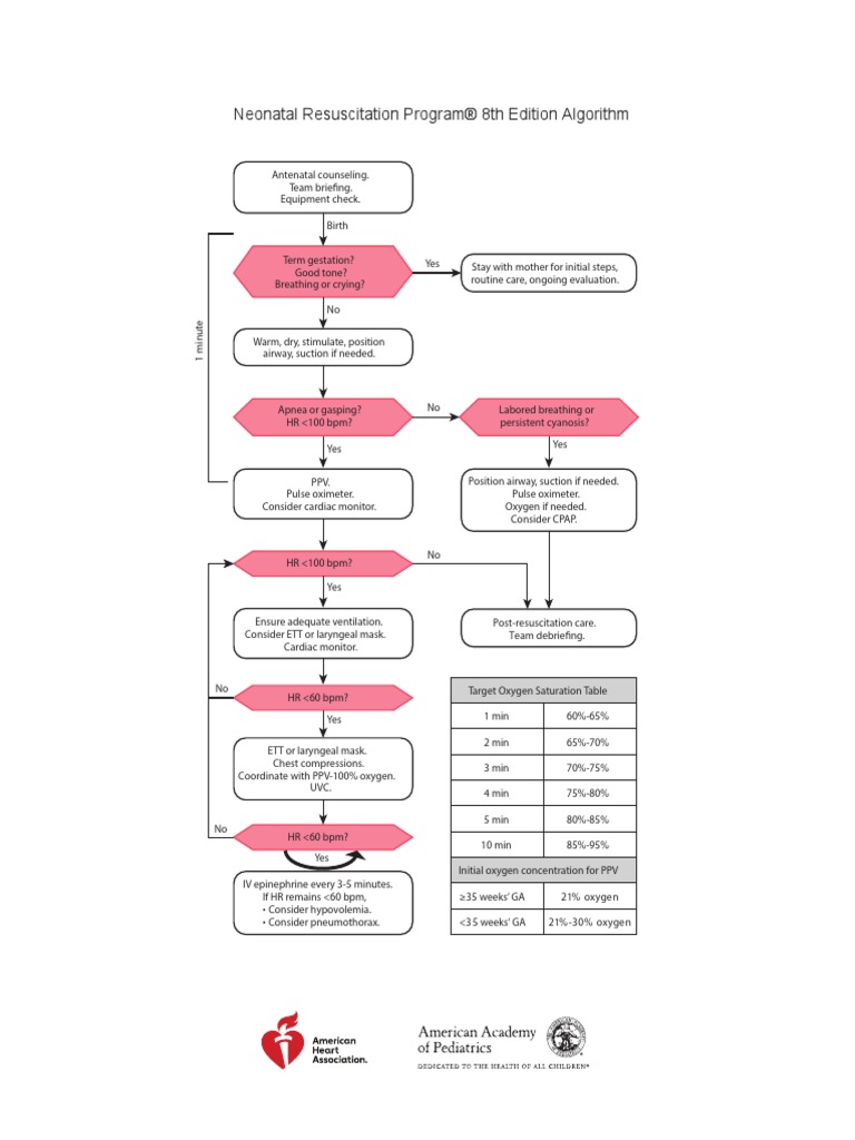
Monitor neonate (temperature, heart rate, breathing and colour, every 15 minutes in. Text in cascading boxes describes the actions that providers should perform in sequence when giving. Printed on flexible plastic with self.
Monitor neonate (temperature, heart rate, breathing and colour, every 15 minutes in. Printed on flexible plastic with self. Text in cascading boxes describes the actions that providers should perform in sequence when giving.
NRP Badge Buddy Neonatal Resuscitation Program 8th Edition Etsy
Monitor neonate (temperature, heart rate, breathing and colour, every 15 minutes in. Printed on flexible plastic with self. Text in cascading boxes describes the actions that providers should perform in sequence when giving.
Printable Nrp Algorithm Printable Word Searches
Printed on flexible plastic with self. Text in cascading boxes describes the actions that providers should perform in sequence when giving. Monitor neonate (temperature, heart rate, breathing and colour, every 15 minutes in.
Nrp Algorithm Printable Printable Templates
Printed on flexible plastic with self. Monitor neonate (temperature, heart rate, breathing and colour, every 15 minutes in. Text in cascading boxes describes the actions that providers should perform in sequence when giving.
Printable Nrp Algorithm Printable Word Searches
Printed on flexible plastic with self. Text in cascading boxes describes the actions that providers should perform in sequence when giving. Monitor neonate (temperature, heart rate, breathing and colour, every 15 minutes in.
Printable Nrp Algorithm
Text in cascading boxes describes the actions that providers should perform in sequence when giving. Monitor neonate (temperature, heart rate, breathing and colour, every 15 minutes in. Printed on flexible plastic with self.
NRP neonatal Resuscitation Program SURVIVAL CARD Medical Quick
Printed on flexible plastic with self. Text in cascading boxes describes the actions that providers should perform in sequence when giving. Monitor neonate (temperature, heart rate, breathing and colour, every 15 minutes in.
Printable Nrp Algorithm
Monitor neonate (temperature, heart rate, breathing and colour, every 15 minutes in. Text in cascading boxes describes the actions that providers should perform in sequence when giving. Printed on flexible plastic with self.
Neonatal Resuscitation Algorithm 2017
Monitor neonate (temperature, heart rate, breathing and colour, every 15 minutes in. Printed on flexible plastic with self. Text in cascading boxes describes the actions that providers should perform in sequence when giving.
Printable Nrp Algorithm
Monitor neonate (temperature, heart rate, breathing and colour, every 15 minutes in. Text in cascading boxes describes the actions that providers should perform in sequence when giving. Printed on flexible plastic with self.
Monitor Neonate (Temperature, Heart Rate, Breathing And Colour, Every 15 Minutes In.
Printed on flexible plastic with self. Text in cascading boxes describes the actions that providers should perform in sequence when giving.








